Louis-Laurent

Projects

louilo

Projects

2020 /
2015

The City of London

London, United kingdoms

Commodities Weekly Report

arrow_forward

Case study: commodities Weekly Report

Every project I've made with Societe Generale are under NDA so I made this case study on Fintech product to briefly introduce my design process and how I'm taking decision based on user feedback and behavior.

SG Markets store

arrow_forward

SG Markets

When I started my role at SocGen I have been officially hired to work on e-business team and help them to shape the new suite of services for BtoB client "SG Markets" to replace the "Alpha" plateforme.

SG Markets Analytics

arrow_forward

Analytics tools

SG Markets Analytics is a suit of webapps that you can access as Research & Insight users to test and analyse financial markets the goal is to provide market data to client and help them with their investment strategies.

SG Markets Backtest

arrow_forward

Automated trading and backtesting tool

SG Markets Backtest is a backtesting tool for quantitative financial strategy. I started to work at the really early stage of the product, we were 3 at the beginning:

  • 1 financial engineer as product manager
  • 1 fullstack developer James Heng
  • 1 Product designer & front-end dev occasionally (me)
  • SG Design System

    arrow_forward

    How we Grew our Design System Over 5 Years of Design Experimentation

    From 2017 the Digital Office of Societe Generale give the mission to review the existing compomnent used to build SG Markets services and create the first design system of societe generale in collaboration design and development team.

    Sexy VS viable products: is your product viable, or just sexy?

    arrow_forward

    A time when you are part of a team and it's not working well

    I wrote this article about the time I was working as freelance graphic designer with a London start-up and sadly, they were never able to attract sufficient end-users to their platform.

    2015 /
    2014

    Harrods office Hammersmith Rd

    London, United kingdoms

    Sneaker War

    Define scenarios and objectives

    Target to win

    The gameplay is based on Candy Crush. 22 different pairs of sneakers are used in the game, the rule is simple. After aligning 3 or more shoes, score the maximum points by blowing them up.

    Basic gameplay

    The duration of each game is limited to 3 minutes.
    4, 5 or 6 shoes blow up, a magic ball will appear on the screen and will destroy the sneakers.
    4 shoes are destroyed, a bronze magic ball will fade in and destroy 1/3 of the sneakers on the screen.
    5 shoes are destroyed, a silver magic ball will fade in and destroy 1/2 of the sneakers on the screen.
    6 shoes are destroyed, a gold magic ball will fade in and destroy all the sneakers on the screen.
    The basketball could also be created by a square of 4 identical sneakers.

    After completion of the architecture and scenario, a low fidelity prototype was created for each case of the user journey.

    UI research & design

    Inspiratin, design system, and prototype high fidelity

    The starting point of the UI research process was to identify design patterns within the sneakers collection and the brands to create mood boards.

    In a second phase, a prototype based on the mood boards and Harrods' design system was designed. The most important issues to address at this stage were : Hierarchy, Tech Visibility and Scalability.

    After the creation of a few prototypes on Photoshop, the following final design was selected for the game :

    2015 /
    2014

    Briton street office

    London, United kingdoms

    Kurt Geiger

    Discovery

    Brief

    If you would have the opportunity to redesign the kurtgeiger.com store locator, how would you do it? You can chose the format that will best showcase your research and design skills.

    Research

    Personas & Benchmark

    Analyse the user and answer questions including : Who is the client? Why does this client buy online on kurtgeiger.com? How the features on the website can improve the client's experience?

    From a very early stage, completing a simple diagram can help driving your research in the good direction. The canvas below quickly help formulating a model/idea, and can act as a visual guide throuhout the design process.

    Below, a few examples of the main clients:

    After defining my product's objectives and outcomes, I started the competitor study and focused my research on 3 key points :

    Hierarchy : Are the titles and colours visible?

    User experience : Is the user journey simple and logic?

    Design : How do you feel when you see the interface? This is relative to colours and icons management, as well as the harmony of the whole product.

    Conception

    Scenario & Userflow

    During the contextual research, an additional feature was added to check the online store's stock levels.

    Prototype

    Hi-fi & Low-fi

    A few user interfaces were created including the following one :

    During the usability test a few anomalies have been detected. The content was adjusted until the users' needs were fully satisfied.

    Axure prototype

    2014 /
    2012

    Paris, France

    LaQuinzaine.fr

    Intro

    A bit of context

    La quinzaine is a startup as well as my graduation project made two collaborators and friends : Florent Bertaux and Medhi Lerille. I enjoyed very much working on this project for more than 2 years between 2012 and 2014.

    Concept

    Laquinzaine.fr is a pure play e-commerce website on which young designers can showcase and sell their products. The website brings visibility to talented and unknown creators as well as the possibility to promote their brands and develop their businesses. Every 15 days, the selection of products (cosmetics, clothing, furniture, accessories, decor...) is renewed at advantageous prices.

    Research

    Benchmark & Scenario

    We started by comparing the digital strategies of 10 e-commerce websites. We analysed and classified them based on the importance of these 5 characteristics : Design, Cross-up selling, Data analysis, Social network and SEO.

    The full analysis can be found in the pdf.

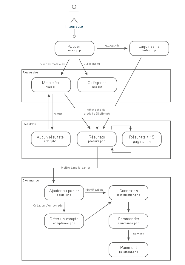
    We created a wide range of possible scenarios/diagrams to visualise the best way to design our website. Please find an example below :

    Iteration on low-fidelity

    Final product

    Design system & Hi-fi prototype

    Here you can see a few examples of the design system.